はじめに
本記事では、Difyのツール(Tavily, Jina AI)を活用したり、GASでDifyとGoogleドキュメントを連携させて、以下の作業を自動化する方法を解説します。
顧客企業の経営情報のリサーチ
リサーチをもとに自社商品の最適な営業戦略を作成
営業戦略資料をGoogleドキュメントで作成
DifyやGASの使用経験が少ない方でも理解しやすいよう、具体的な手順と設定方法をステップごとに解説していきます。
※Difyに関する基本的な情報や、詳しい解説、インストール手順を知りたい方は、下記の記事をご覧ください。
https://agi-labo.com/articles/n12d18abb26c8
全体像
本記事で紹介する内容は、DifyとGASを用いて、顧客情報のリサーチから営業戦略の立案、そしてGoogleドキュメントの作成までを自動化します。
まるで優秀なアシスタントが、あなたの代わりに面倒な作業をすべて引き受けてくれるようなイメージです。
全体の処理の流れは、以下のようになります。
顧客情報のリサーチ: DifyのツールのTavily、Jina AIを使って、指定された企業の経営情報をインターネット上から収集します。
営業戦略の立案: 次に、収集した情報と自社商品情報を元に、最適な営業戦略を自動で生成します。
Googleドキュメントの作成: GASと連携して、生成された営業戦略を整理したGoogleドキュメントを自動で作成します。そして、ドキュメントのURLを出力します。
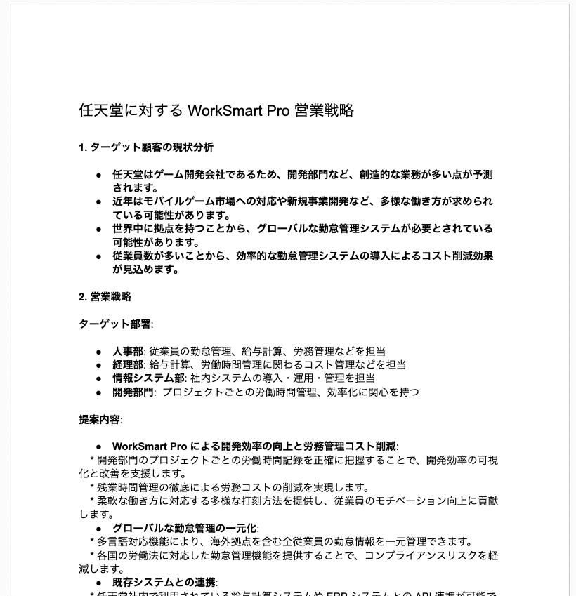
Dify上で、企業名を入力し「営業戦略を作成して」という趣旨を伝えるだけで、必要な情報をまとめたGoogleドキュメントを自動的に生成できます。
Googleドキュメントであれば、チームメンバーと共有したり、共同編集もできるため、非常に便利です。

また、今回作成するチャットフローを応用すれば、クエリやLLMノードのプロンプトを変えて、営業戦略以外にも様々な文書を作成することが可能です。
※事前準備として、下記のTavilyとJina AIのURLからログインして、APIキーを取得し、API連携を済ませておく必要があります。
Tavily
Jina AI
それぞれ、Difyのツールから開きます。すると未承認の場合、下記のような画面になりますので、APIキーをコピペして承認を済ませます。

チャットフローの全体像とDSL
チャットフローの全体像と、チャットフローのファイルを下記に掲載しました。







